CONNOR DUFFEY / ASST. NEWS EDITOR
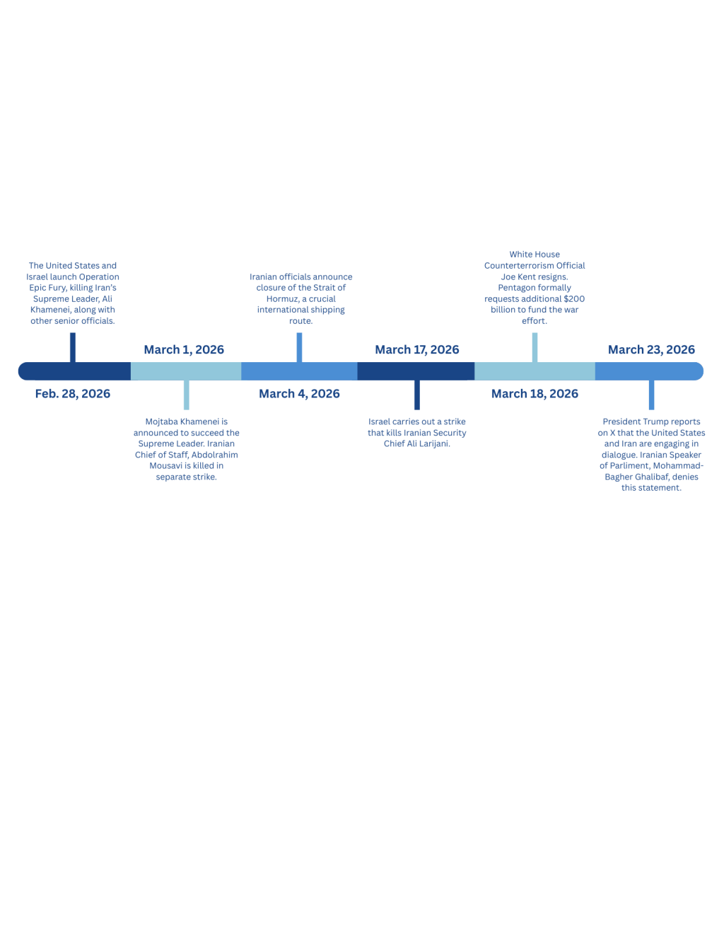
The U.S.-Israel war on Iran has raged for nearly a month since the United States and Israel launched a joint-military operation known as “Operation Epic Fury,” striking approximately 900 targets in 12 hours, including Iranian military infrastructure and senior leadership. Among those killed was Supreme Leader Ali Khamenei, along with dozens of other senior Iranian officials.
The same operation killed approximately 170 people when a missile hit a girls’ elementary school in the Minab neighborhood, adjacent to an Iranian naval base near Bandar Abbas. The Pentagon maintains that the school was being used as an Iranian military command center, a claim that has not been independently verified.
On March 1, Iran’s Assembly of Experts, a key body in Iran’s government responsible for appointing the supreme leader, appointed Mojtaba Khamenei, son of the late Supreme Leader, as his successor, a decision which President Trump labeled unacceptable on X. The same day, a separate strike killed Iranian Chief of Staff Abdolrahim Mousavi.
On March 4, Iranian officials announced the closure of the Strait of Hormuz, a critical international shipping lane. The move triggered approximately a 70% drop in tanker traffic, driving crude oil prices above $100 per barrel for the first time in four years and peaking at $126 per barrel. National gas prices have since risen roughly 30% from pre-war levels, an increase which Toreros have begun to feel the effects of.
“It’s making gas more expensive,” USD sophomore Luca Gessner said. “I don’t understand why the U.S. is even involved, we should be focusing on stuff in the country.”
On March 17, Israel carried out a strike that killed Iranian Security Chief Ali Larijani, marking yet another senior official killed since the war began. The conflict has also produced significant domestic fallout in the United States, most notably through the resignation of senior White House Counterterrorism Official Joe Kent. In a letter posted to X on March 18, Kent described the threat Iran poses.
“Iran posed no imminent threat to our nation, and it’s clear that we started this war due to pressure from Israel and its powerful American lobby,” Kent wrote.
USD sophomore Christian Rief echoed this sentiment.
“I think the person who actually benefits from this is Israel,” Rief said. “I don’t know if it’s in the people’s best interest.”
Kent’s resignation coincided with a new wave of Iranian strikes targeting Tel Aviv on March 19. On the same day, the Pentagon formally requested an additional $200 billion from Congress to fund the war effort, a figure Defense Secretary Pete Hegseth addressed at a Pentagon press conference.
“Obviously, it takes money to kill bad guys,” Hegseth said from the Pentagon. “We’re going back to Congress to ensure we’re properly funded for what has been done, and what we may have to do in the future.”
The proposed budget increase has drawn mixed reactions among U.S. officials, with most Democrats opposed to the increase and Republicans divided.
On March 23, President Trump took to X to report that the United States and Iran were engaging in talks toward ending the war, a claim Iranian Speaker of Parliament Mohammad Bagher Ghalibaf denied, accusing President Trump of issuing false statements.
With the Pentagon seeking an additional $200 billion, Iran showing no willingness to stand down and neither side having defined exit conditions, the trajectory of the conflict remains uncertain.
A timeline of the first three weeks of the conflict of Iran as of March 23. Art by Kyra Lefebvre/The USD Vista





Leave a comment